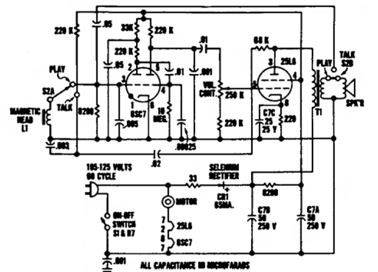
Este pequeño amplificador para tocadiscos con fonocaptor magnético era muy simple y proporcionaba potencia del orden de 1 W. Las dos válvulas tenían los filamentos conectados en serie.
Las radios transistorizadas simples se pueden hacer en infinitas configuraciones. Presentamos una...
Este reforzador de señales permite mejorar la recepción de su radito de ondas medias y cortas (no...
Muchos proyectos que hacen uso de transistores y circuitos integrados son alimentados por una...