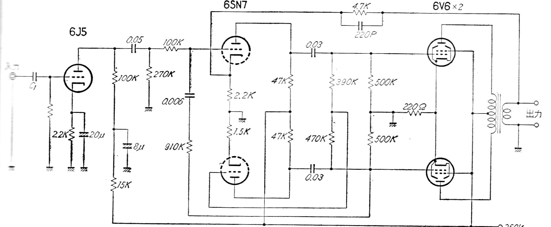
Este amplificador de buena potencia de los años 60 utiliza dos válvulas 6V6 en push-pull. La fuente de alimentación no se ha incluido y el componente crítico, además de las válvulas, es el transformador. Observe la alta tensión de alimentación.
El circuito que se muestra a continuación muestra una aplicación lineal del FET de potencia, donde...
El circuito presentado puede ser intercalado entre una antena de AM para ondas medias y cortas e...
Aumente la intensidad del sonido de su bocina piezoeléctrica con el circuito que presentamos. Este oscilador...