(Con El Material de Chatarra)
Este potente transmisor de AM es una versión "vieja guardia", que utiliza válvulas y otros componentes completamente equipados del metal de desecho. Radios viejas, los amplificadores o mismos otros aparatos se pueden "convertir" fácilmente en este transmisor experimental de excelente calidad y rendimiento.
Nota: Tratase evidentemente de un proyecto que queda en la dependencia de la obtención de los componentes.
El uso de válvulas en un proyecto puede parecer extraño para los lectores, pero debemos recordar que a pesar de que son casi totalmente sustituido por las corrientes y otros dispositivos de estado sólido, hay algunas aplicaciones donde su rendimiento sigue siendo superior.
Este es el caso de los transmisores, principalmente para la banda de ondas cortas y medianas, donde se requiere una potencia ligeramente superior a la obtenida por un simple transistor para tener un banda razonable.
Por supuesto que existen las limitaciones legales para el funcionamiento de dicho equipo, pero hablaremos al final del artículo, porque no siempre el montaje de un transmisor se hace sólo para transmitir, como explicamos también.
El transmisor propuesto en este artículo es de un tipo que ha estado de moda por cerca de 20 años (*), habiendo sido muy popular en el momento, haciendo lo mismo que los micro transmisores FM miniaturizados de hoy.
(*) En el momento de la publicación del libro original.
El autor se reunió al principio de su carrera varias versiones, habiendo elegido uno de ellos para lectores que están "locos" para aprovecharse de material antiguo.
Como Funciona
En la transmisión de señales de radio, el alcance depende, además de la potencia, de la frecuencia de funcionamiento. Una señal de pequeña intensidad en la banda de FM llega mucho más lejos que una de la misma intensidad en el banda de AM, esto es porque, mientras que típicamente la frecuencia en el banda de FM es de 100 millones Hz, en el banda de AM que operamos a 1 millón de Hz.
Si queremos montar un transmisor AM con un banda razonable, para poder operar dentro del ámbito doméstico, por ejemplo, con unas decenas de metros de alcance, necesitamos mucho más poder que para la misma versión de FM.
La potencia requerida en el caso de AM no se puede lograr normalmente a partir de circuitos simples con transistores, por lo que prácticamente no existen proyectos de micro transmisores de AM.
Podemos, sin embargo, hacer un transmisor excelente para la banda de la AM usando las válvulas, pues pueden proporcionar una energía mucho más grande. Tipos como 6AQ5, 6L6 puede proporcionar fácilmente algunos watts de potencia contra las milésimas de watts de un transistor.
El circuito que describimos aprovecha las válvulas pentodo utilizadas en las antiguas salidas de radio y amplificador como 6AQ5, 6L6, 6V6 , etcétera.; Y que se puede encontrar en buenas condiciones en muchas chatarras.
Alimentamos estas válvulas con una tensión de un transformador obtenido de la propia radio o aparato viejo, y podemos transmitir algunos watts de potencia en la banda de onda media al alcance del hogar o para algunas experiencias y demostraciones bastante Interesante.
Se pueden utilizar otras partes de la unidad de desecho, como el capacitor variable, el capacitor del filtro y el chasis. (figura 1)
Incluso el transformador de salida y el altavoz tendrán función si pueden ser aprovechados: permiten que el micrófono se lleve a cabo.
Las explicaciones que le daremos permiten aprovechar los materiales de varios tipos de radios o amplificadores antiguos, pero recomendamos en particular que el lector busque uno que tenga las siguientes características:
- Utilice las válvulas 6AQ5, 6V6 o 6L6 en la salida (Ver marca en su vaso);
- Tenga transformador de energía (que no sea preferiblemente. autotransformador);
- Tenga una variable de dos secciones en buen estado (Asegúrese de que las placas no estén abolladas).
Montaje
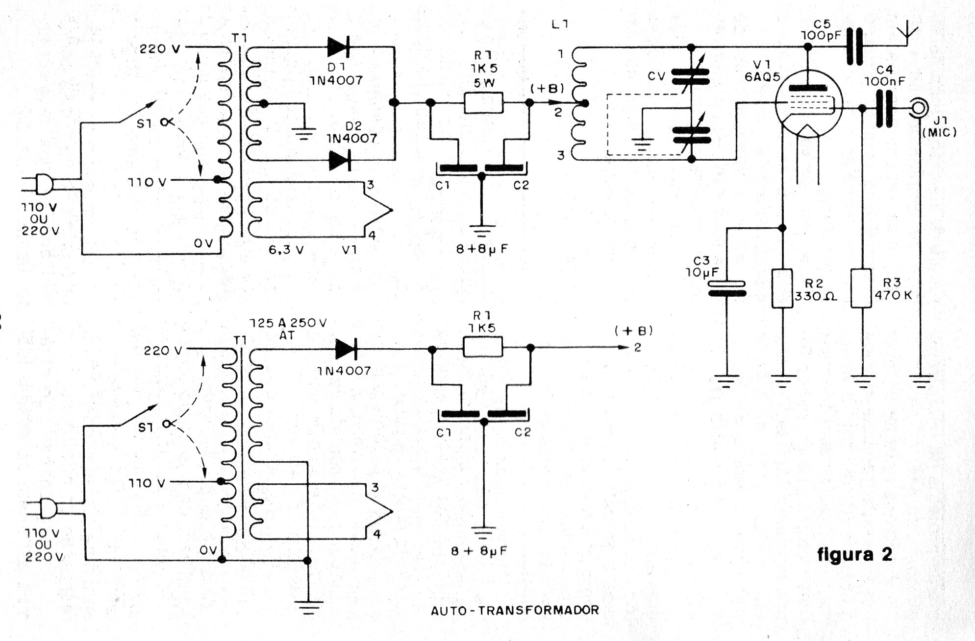
El circuito del transmisor se da en dos versiones básicas que utilizan el transformador y el autotransformador común. (Figura 2)
Así que la primera cosa que el lector debe hacer es elegir la versión de acuerdo con el transformador que ha aprovechado su aparato.
Estos componentes se diferencian como sigue: el transformador común tiene un punto de 0 V para la fuente de alimentación y un 0 V para el zócalo central del secundario.
El autotransformador tiene sólo un punto de 0 V común a los dos arrollamientos. (Figura 3)
Le daremos al montaje el primer tipo, pero con la indicación de lo que se debe hacer, basta con eliminar D2.
Para la válvula damos el circuito en función del 6AQ5, pero en el diseño de la disposición de los pines, damos las opciones para las otras válvulas.
Vea que el recuento de pines de una válvula está hecho desde abajo, en el sentido de las agujas del reloj desde la marca o el espacio.
Para los lectores que no quieran aprovechar el chasis de la radio o del aparato del que se utilizan las piezas, sugerimos una caja de madera o incluso aluminio en la que se debe realizar la perforación del transformador, el soporte válvulas. C1/C2, la bobina y la fijación de la variable (en la parte superior), y en la parte delantera para el interruptor S1, la lámpara piloto y el Jack de micrófono J1.
El diseño del chasis con las piezas se muestra en la figura 4.
Note la conexión principal, según su red, si de 110 V o 220 V, usted debe hacer uno o el otro.
En el diseño tenemos dos puntos de 0 V. El de la toma central del secundario alta tensión (A y A) es conectado al chasis por medio del terminal de la puente que es atornillado, procedente de la tierra.
Si utiliza un autotransformador, el terminal OV de la entrada de la toma que debe conectarse al chasis en cualquier punto.
En este caso tendremos un ajuste tradicional denominado " rabo caliente", esto es, en que la red tiene conexión con el chasis.
Esto significa que en ningún caso debemos tocar el chasis si es utilizado como transformador, pues el dará choque. El chasis de madera con sólo la tampa de metal, donde se conectan los componentes, es lo ideal.
De todos modos, recuerde:
- Si utiliza autotransformador el chasis está "vivo" y puede dar un choque si lo toca. Montaje el aparato más tarde en una caja de madera cerrada para evitar problemas;
- Si va a utilizar un transformador con dos puntos de 0 V, uno para el primario y otro para alta tensión, no habrá peligro de choque en el chasis.
En la figura 5 se dan los detalles de la bobina y el montaje del capacitor del filtro.
La bobina está formada por 50 + 50 vueltas de alambre esmaltado 26 o 28, que se envuelven en un mango de escoba o un trozo de tubo de PVC de 1 pulgada o aproximadamente eso (2 a 2,5 cm).
Devane 50 vueltas de alambre y haga una toma (lazo) y luego Devane más 50 vueltas a continuación, esto es, en la misma dirección.
Fije la bobina al chasis por un de aluminio. Una "L" eficiente para eso es el sujetador usado en el extremo de los carriles de cortinas.
El capacitor debe obligatoriamente ser de alta tensión para 300 volts o más.
Su capacitancia debe ser 4,8 o 16 uF por sección.
En la figura 6 damos el pino de los diferentes tipos de válvulas que se pueden utilizar.
Sus zócalos son atornillados en el chasis.
La lámpara piloto es opcional, pero sin duda se verá mejor en el transmisor. Use una de 6 V común.
El propio interruptor general S1 fue aprovechado de una vieja radio. Se trata de un potenciómetro con llave, siendo activada sólo por la llave.
El jaque de entrada es del tipo RCA. En el diseño tenemos el enlace de C4 y R3 solamente, porque el alambre de tierra no es necesario en el caso de un chasis metálico.
Si su chasis no tiene esta parte metálica, desde el punto en el que R3 está conectado en el jack hasta el 0 V (toma central del secundario de alta tensión ), debe conectarse a un alambre.
La antena debe ser un trozo de alambre común de en el MÁXIMO 1,5 metro de largo. ¡No use más grande!
El capacitor C5 debe ser de alta tensión, en vista de su función. Use un capacitor para 1 kV o más.
En la figura 7 le damos los posibles micrófonos que pueden ser empleados.
Los mejores resultados se obtienen con un micrófono de cristal (piezoeléctrico), pero un altavoz y un transformador de salida también resulta un micrófono de razonable rendimiento.
Colocando en funcionamiento
¡Revise cuidadosamente todo el montaje y no toque nada después de encender el aparato! ¡Hay puntos donde la tensión excede los 200 volts fácilmente, y en los lugares que existen RF (frecuencia de radio) usted puede incluso hasta quemarse!
Conectando el aparato a la toma de corriente y accionando S1, deben ocurrir dos cosas inmediatamente: la lámpara piloto y la válvula deben iluminarse.
La válvula tarda unos minutos en calentarse completamente.
Conecte en las proximidades (unos 2 o 3 metros de distancia) una radio sintonizada con la banda de ondas medias (AM) entre 600 y 1000 kHz.
Busque un punto donde no haya estaciones operativas. La antena debe estar estirada. Luego gire lentamente el variable del transmisor hasta que oiga la señal que emite.
Vaya tocando el micrófono al mismo tiempo para identificar la señal de potencia más alta - se pueden captar varias señales que corresponden a armónicos. Pero el lector debe buscar el de mayor intensidad. Entonces es sólo usar su transmisor.
Si no se capta ninguna señal, junte una lámpara de neón en el terminal de la bobina que va a la variable. Ella debe brillar intensamente, si él está oscilando. Si no está, apague y compruebe el montaje.
Experiencias y usos
Para usarlo como transmisor correctamente, simplemente hable con el micrófono y siempre opere en una ubicación de frecuencia libre.
Recordamos que existen restricciones legales a la operación fuera de la zona de origen para:
Nunca use la antena más grande de lo indicado y no ajuste el aparato para que opere en una frecuencia de estación local.
Los experimentos que se pueden hacer con el transmisor se refieren al poder de las ondas de radio.
Experiencia 1
Junte de una lámpara fluorescente (una de las clavijas) en el terminal de la variable que va a la bobina, o incluso en el extremo de la antena que debe ser envuelto. (Figura 8)

La lámpara brillará simplemente con la energía del RF. las pequeñas ondulaciones oscuras se ven propagando dentro de la lámpara, que corresponden a las posiciones de los nodos estacionarios de la onda, que forman en el gas ionizado.
Experiencia 2
Disparo de una lámpara piloto por anillo de inducción. Devane simplemente una bobina, 3 a 5 vueltas, y conector en una lámpara experimental. Colocando esta lámpara en las cercanías de la bobina, se encenderá con las señales de radio emitidas. (figura 9)
Experiencia 3
Finalmente, sosteniendo una lámpara de neón por el bulbo y acercándola o tocando su terminal en la antena, debe encenderse con las señales de alta frecuencia.
Importante: en la versión con autotransformador, el micrófono debe estar aislado, ya que su mancha está conectada a la red y puede dar choques peligrosos.
Lista de Material
T1 - transformador de energía con primario según la red y secundario de 120 a 250 V x 50 mA o superior y 6, 3V para filamentos de válvula;
V1 - 6AQ5, 6V6, 6L6 o cualquier pentodo audio;
D1, D2 - semiconductor o diodo de silicio BY127;
C1/C2 - 8 + 8 UF x 350 volts - capacitor electrolítico dual (sobre chasis);
C3 - 10 UF x 35V - capacitor electrolítico;
C4 - 100 NF - capacitor de cerámica o poliéster (100 V o más);
C5 - 100 PF X1kV - capacitor de cerámica;
R1 - 1K5 x 5 watts – resistencia de alambre;
R2 - 330 ohms x ½ W - Resistor (anaranjado, anaranjado, marrón);
R3 – 470 k x 1/8 W – Resistor (amarillo, violeta. amarillo);
CV - Capacitor variable de dos secciones;
S1 - Interruptor simple;
Diversos: lámparas experimentales, chasis, cable alimentación, material de la bobina, gato del micrófono, micrófono, puentes de terminales, etcétera.











