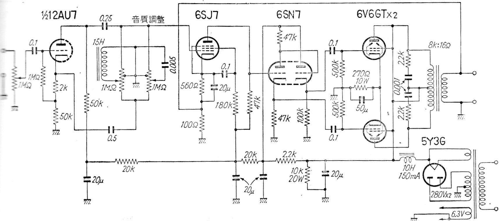
Este amplificador fue encontrado en una publicación del Japón de los años 60. El circuito tiene salida push-pull en contrafase usando un transformador de salida para acoplamiento al altavoz. La fuente de alimentación se incluye y se cuenta con un control de graves y agudos.




