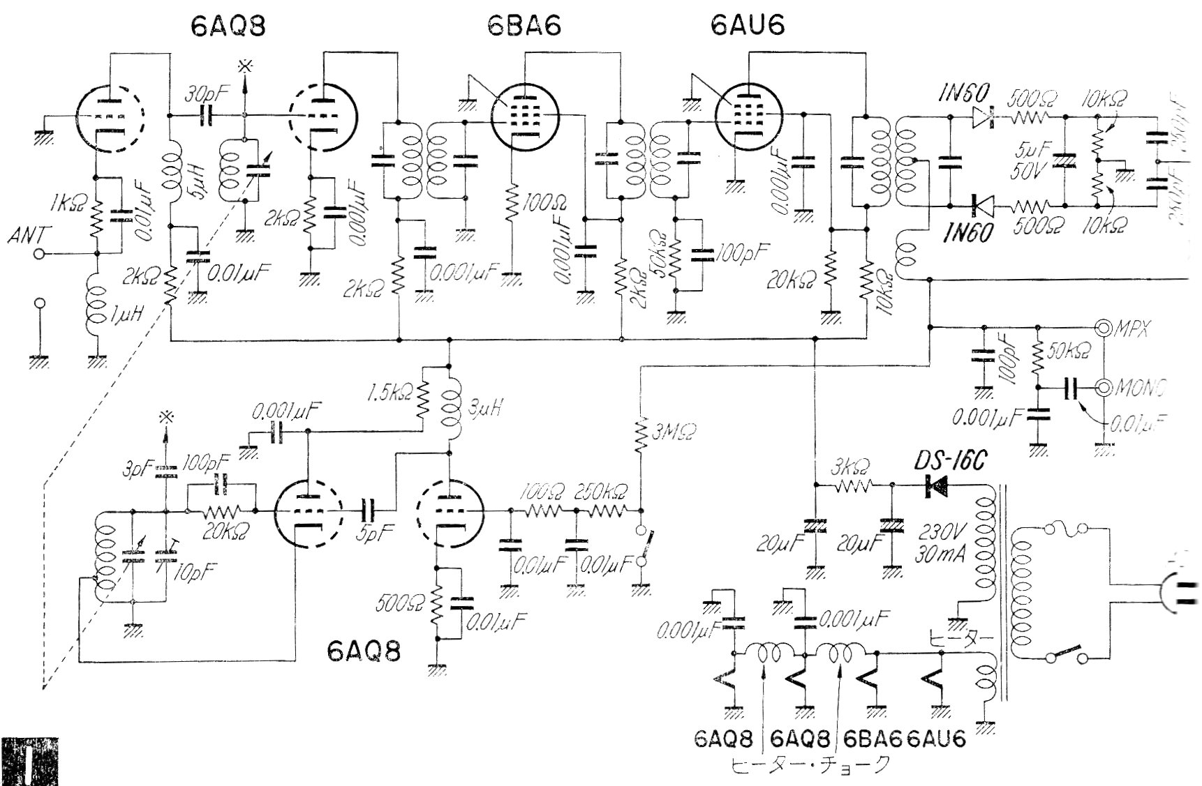
Este es un circuito comercial de los años 60 y que se puede encontrar en versiones similares en la misma época en nuestro país. El circuito utiliza varias válvulas que son todavía bien conocidas y tiene la fuente de alimentación incluida. Encontramos este circuito en una documentación japonesa.




