Este transmisor tiene una potencia de casi 10 watts y conectado a una antena externa, permite comunicaciones que bajo condiciones favorables llegan a cientos o miles de kilómetros.
El rango de operación entre 3 y 16 MHz depende de L1, pero debe realizarse observando las restricciones legales. Es necesario ser radioaficionado prefijado para tener el derecho de operación en las bandas indicadas con el máximo de potencia.
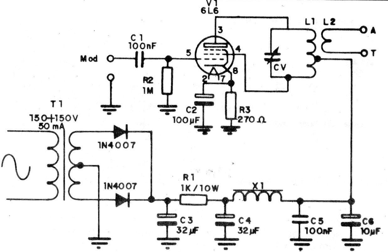
La modulación externa se realiza en la rejilla de la válvula a partir de un pequeño amplificador, ya que no se necesita más que algunos miliwatts para este propósito.
Este tipo de circuito y muy sensible a los roncos, debiendo ser montado en chasis y caja blindados y con excelente filtrado para la fuente de alimentación.
MONTAJE
En la figura 1 tenemos el diagrama completo de este potente transmisor que utiliza una válvula 6L6 o incluso 6V6.
Para la bobina L1 tenemos las siguientes posibilidades, así como L2:
a) Rango de 3 a 6 MHz
L1 - 30 + 30 espiras de hilo 26 ó 28 en forma de PVC de 2,5 cm de diámetro.
L2 - 12 espiras del mismo hilo enrolladas al lado de L1
b) Rango de 6 a 15 MHz
L1 - 15 + 15 espiras de hilo 26 ó 28 en forma de PVC núcleo de aire de 2,5 cm de diámetro
L2 - 10 espiras del mismo hilo al lado de L1.
El transformador T1 debe tener devanado adicional para el filamento de 6V de la válvula y el secundario principal de 125 a 180 Voltios con corriente entre 50 y 250 mA. Transformadores de fuerza de televisores antiguos o incluso amplificadores valvulados antiguos sirven.
Los electrolitos de la fuente (C3, C4 y C6) deben tener tensiones de trabajo de al menos 450 V. X1 y el devanado primario de un transformador de 220 x 6 V x 25omA. El secundario no es importante ya que sólo se utiliza el primario.
Los resistores son de 1/8 vatios excepto R1 que debe ser de hilo.
El cable que va de X1 a L1 debe ser blindado con la malla debidamente conectada al chasis para que no ocurran roncos en la transmisión.
C1 y C5 deben ser cerámicos con al menos 400 V de tensión de trabajo.
USO
Conecte el transmisor con una radio de onda corta y ajuste CV, una variable de radio antigua, para que la señal sea capturada. Conecte un amplificador para la modulación y pruebe la calidad de la señal. Con un pedazo de hilo de 1 o 2 metros conectado a A y T conectado a una tierra u otro pedazo de hilo, el alcance ya supera un centenar de metros.
Lista de material
V1 - 6L6 - Válvula pentodo
D1, D2 - 1N4007 - diodos de silicio
T1 - Transformador de fuerza - ver texto
L1, L2 - Bobinas - ver texto
X1 - Choque de filtro - ver texto
C1 - 100 nF x 400 V - capacitor de cerámica
C2 - 100 uF x 50 V - capacitor electrolítico
C3, C4 - 32 uF x 450 V - capacitores electrolíticos
C5 - 100 nF x 400 V - capacitor de cerámica
C6 - 10 uF x 450 V - capacitor electrolítico
CV - Variable de 120 a 300 pF - dieléctrico de aire
R1 - 1 k x 10 W - resistor de hilo
R2 - 1 M - resistor (marrón, negro, verde)
R3 - 270 ohms - resistor (rojo, violeta, marrón)
Varios: chasis de metal, soporte para válvula, cable de alimentación, forma para bobina, cable esmaltado, jack para entrada de modulación, jack para salida de antena, hilos, soldadura, etc.




