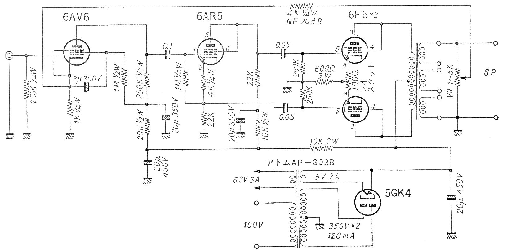
Encontramos este amplificador de 5 válvulas en una antigua documentación japonesa de los años 60. El circuito utiliza dos 6F6 en push-pull excitadas por una 6AR5 proporcionando algunos watts de audio de buena calidad. El circuito incluye la fuente de alimentación.




