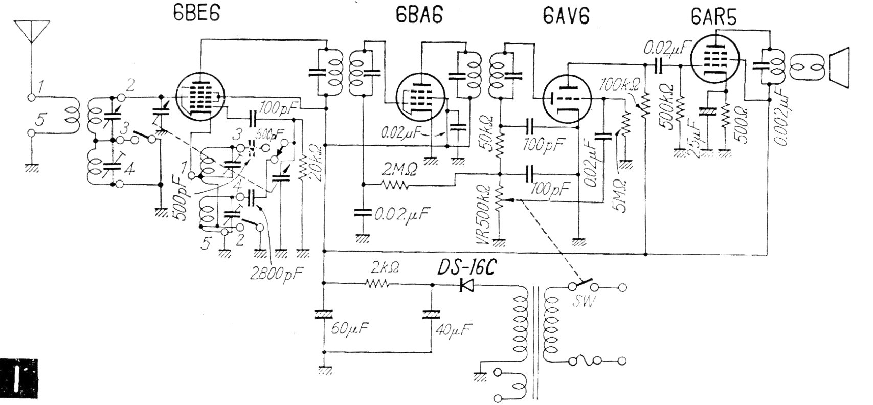
Este receptor de dos bandas de onda con configuración comercial de super-heterodino fue encontrado en una documentación japonesa de los años 60. El circuito tiene una llave simple de conmutación de pistas que pone en corto las bobinas de ondas medias para recibir las ondas cortas. El circuito incluye la fuente de alimentación.




