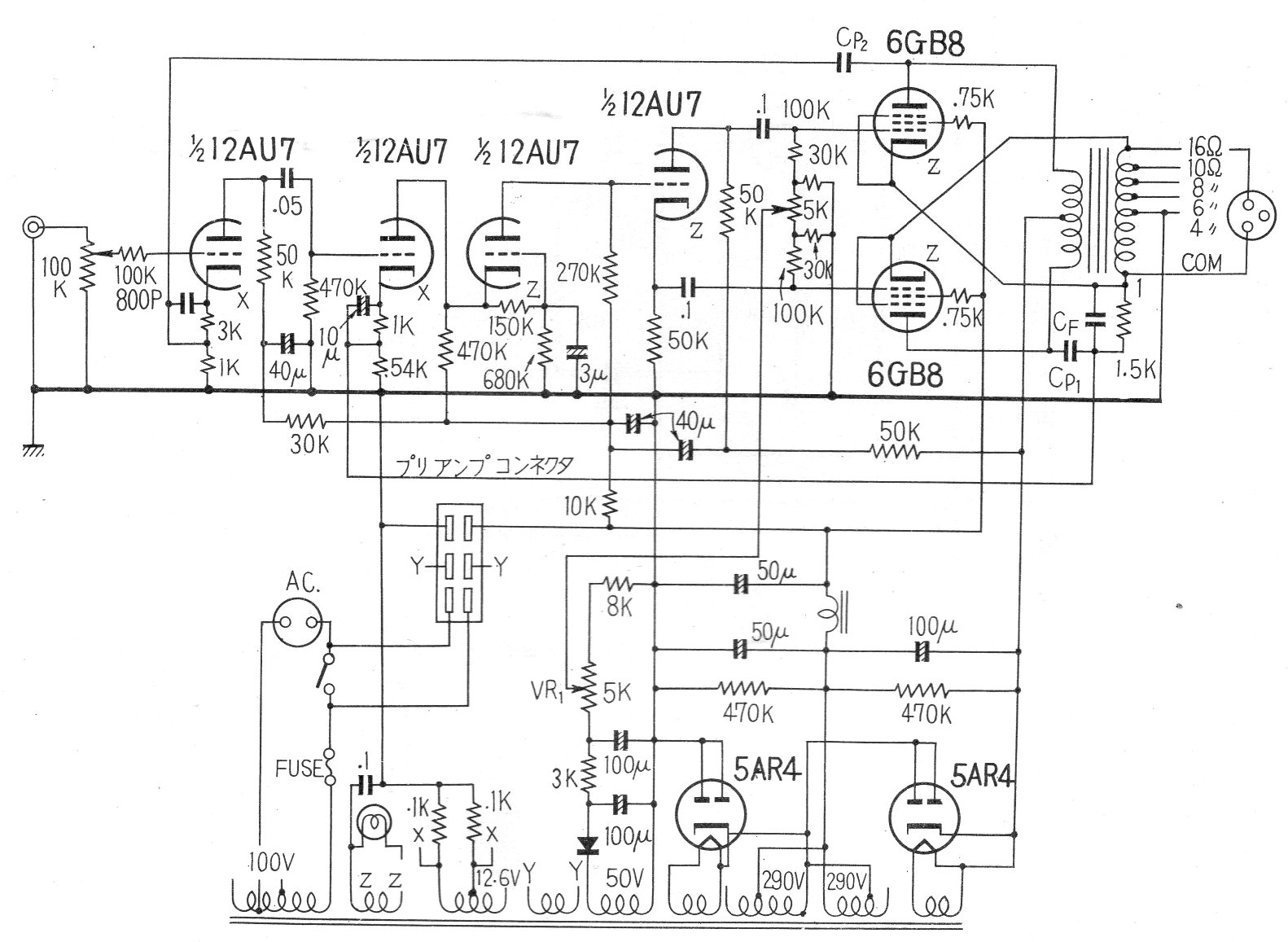
Este potente amplificador valvular fue encontrado en una revista japonesa de 1961. El circuito utiliza dos pentodos 6GB8 en push-pull para obtener los 70 W de salida de excelente sonido. El circuito incluye la fuente de alimentación con un transformador de varias tensiones.




