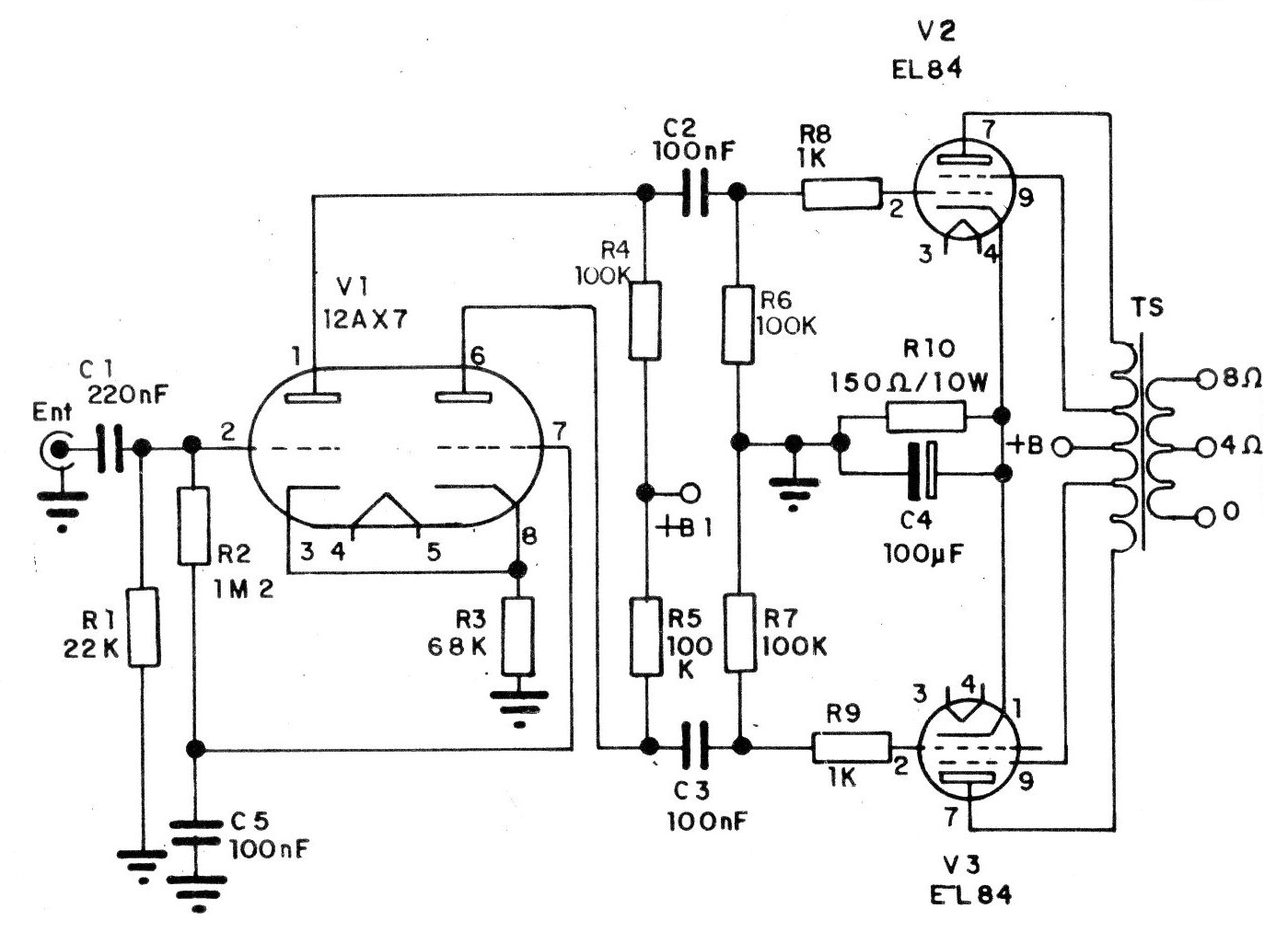
Este circuito antiguo proporciona una excelente calidad de sonido, siendo los componentes críticos las válvulas y el transformador de salida. El circuito debe montarse en chasis metálico. En V1044 damos la fuente de alimentación para este amplificador.




