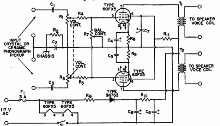
Este amplificador estéreo económico de 1 W por canal se encontró en el manual de válvulas RCA de 1970. El circuito no utiliza un transformador de potencia.
El circuito que se muestra a continuación muestra una aplicación lineal del FET de potencia, donde...
El circuito presentado puede ser intercalado entre una antena de AM para ondas medias y cortas e...
Aumente la intensidad del sonido de su bocina piezoeléctrica con el circuito que presentamos. Este oscilador...