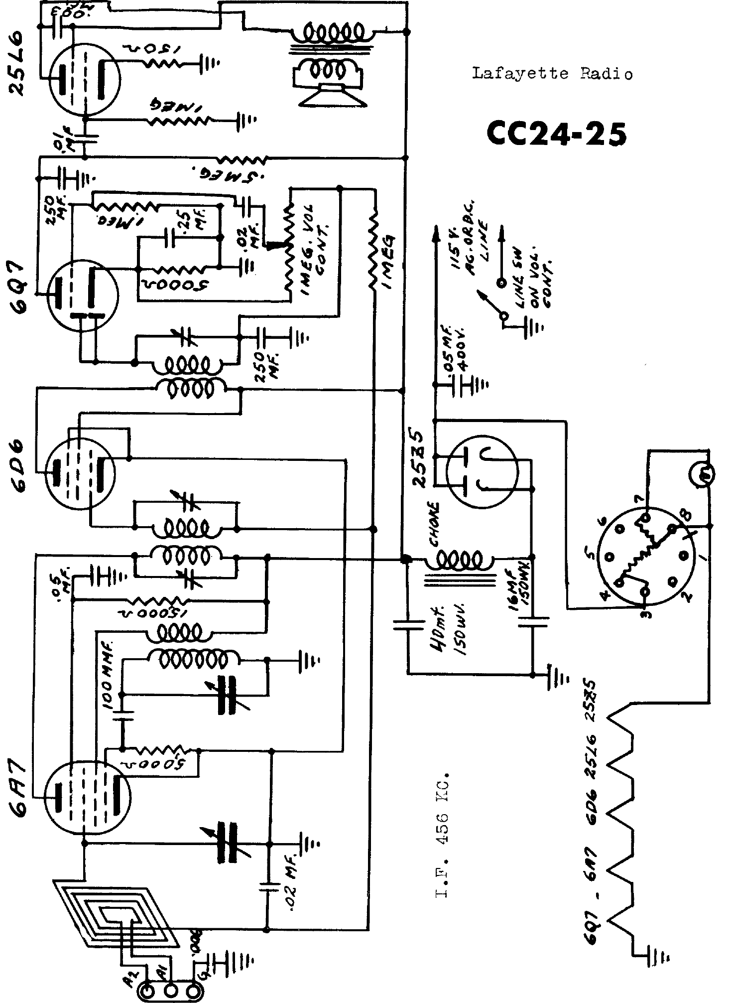
Hemos obtenido este diagrama en un manual de circuitos de 1940. El receptor de 5 válvulas utiliza una antena de cuatro y tiene la alimentación directa, con los filamentos conectados en serie, sin la necesidad de un transformador.
El circuito mostrado en la figura 4 deja pasar sólo una banda estrecha de frecuencias alrededor de 1...
Este receptor experimental tiene algunas características interesantes para la presentación en...
Un motor y un juego de pilas permiten la construcción de este simple aerobarco. Si usted dispone...