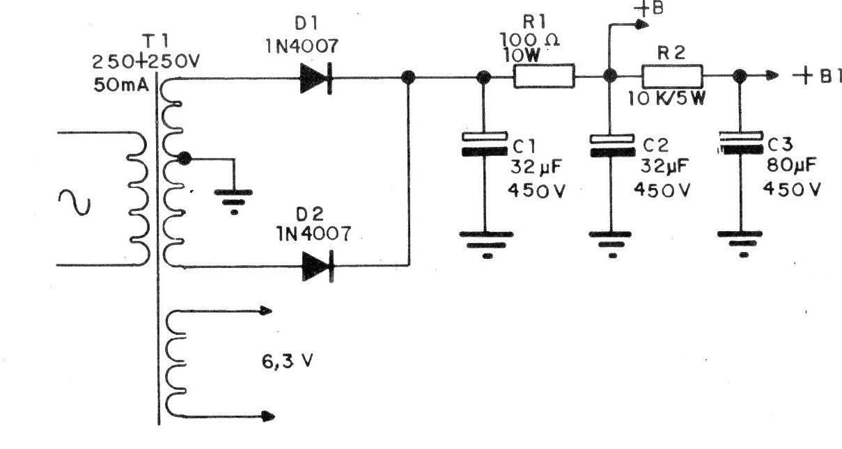
Esta es la fuente de alimentación indicada para el amplificador V755S. El componente crítico es el transformador. Los condensadores electrolíticos tampoco son muy comunes actualmente, ya que son tipos de alta tensión. Los resistores son de hilo.
El circuito mostrado en la figura 4 deja pasar sólo una banda estrecha de frecuencias alrededor de 1...
Este receptor experimental tiene algunas características interesantes para la presentación en...
Un motor y un juego de pilas permiten la construcción de este simple aerobarco. Si usted dispone...