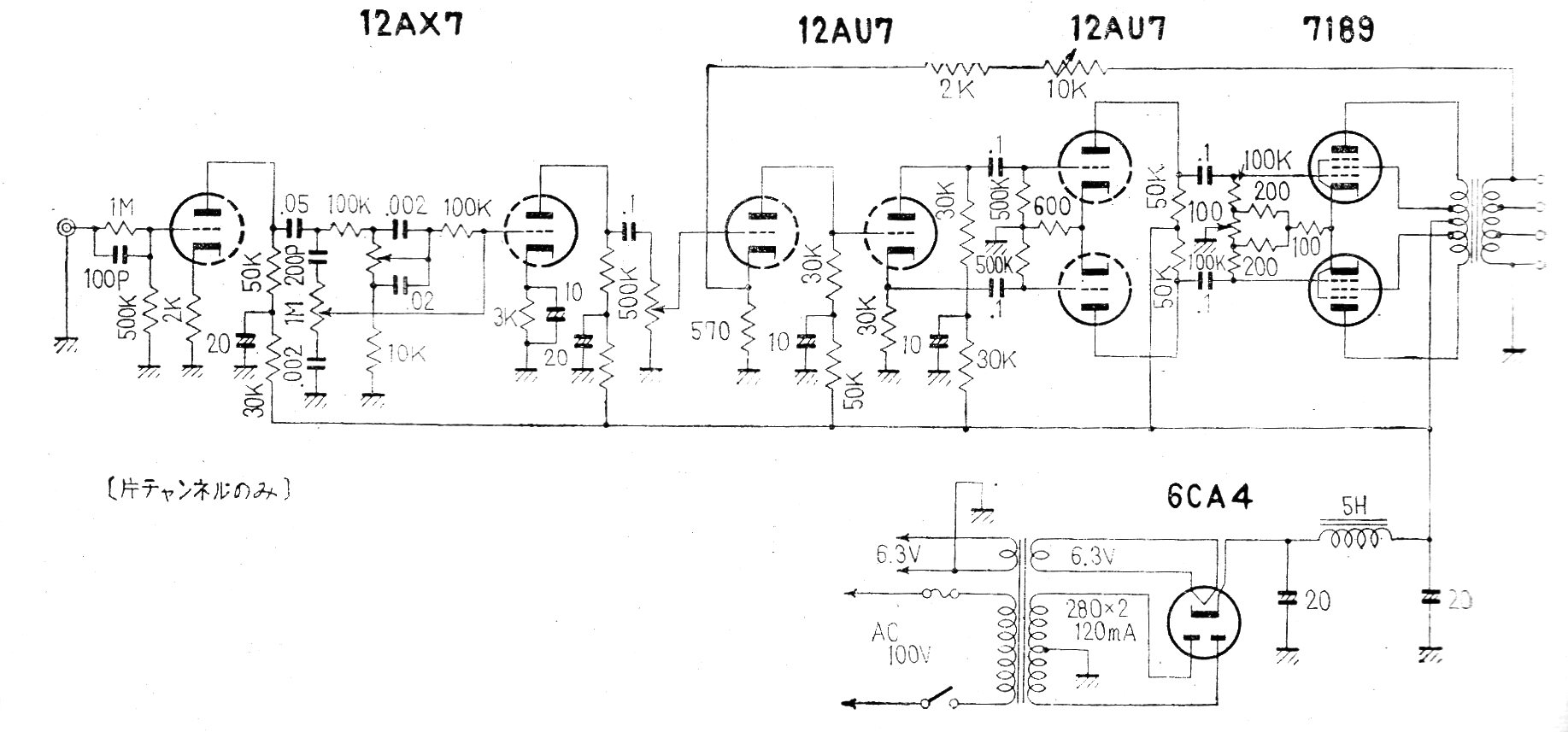
Este amplificador de buena potencia usando válvulas poco conocidas en la salida fue encontrado en una documentación de 1968. El circuito tiene por elementos críticos los transformadores.
Cuando aprieta el gatillo (S1) y el relé abre y cierra los contactos rápidamente produciendo un ruido...
Encontramos este circuito en una documentación francesa antigua. El transistor usado es poco común...
Para mostrar las posibilidades que las placas de circuitos impresos universal ofrecen a los...