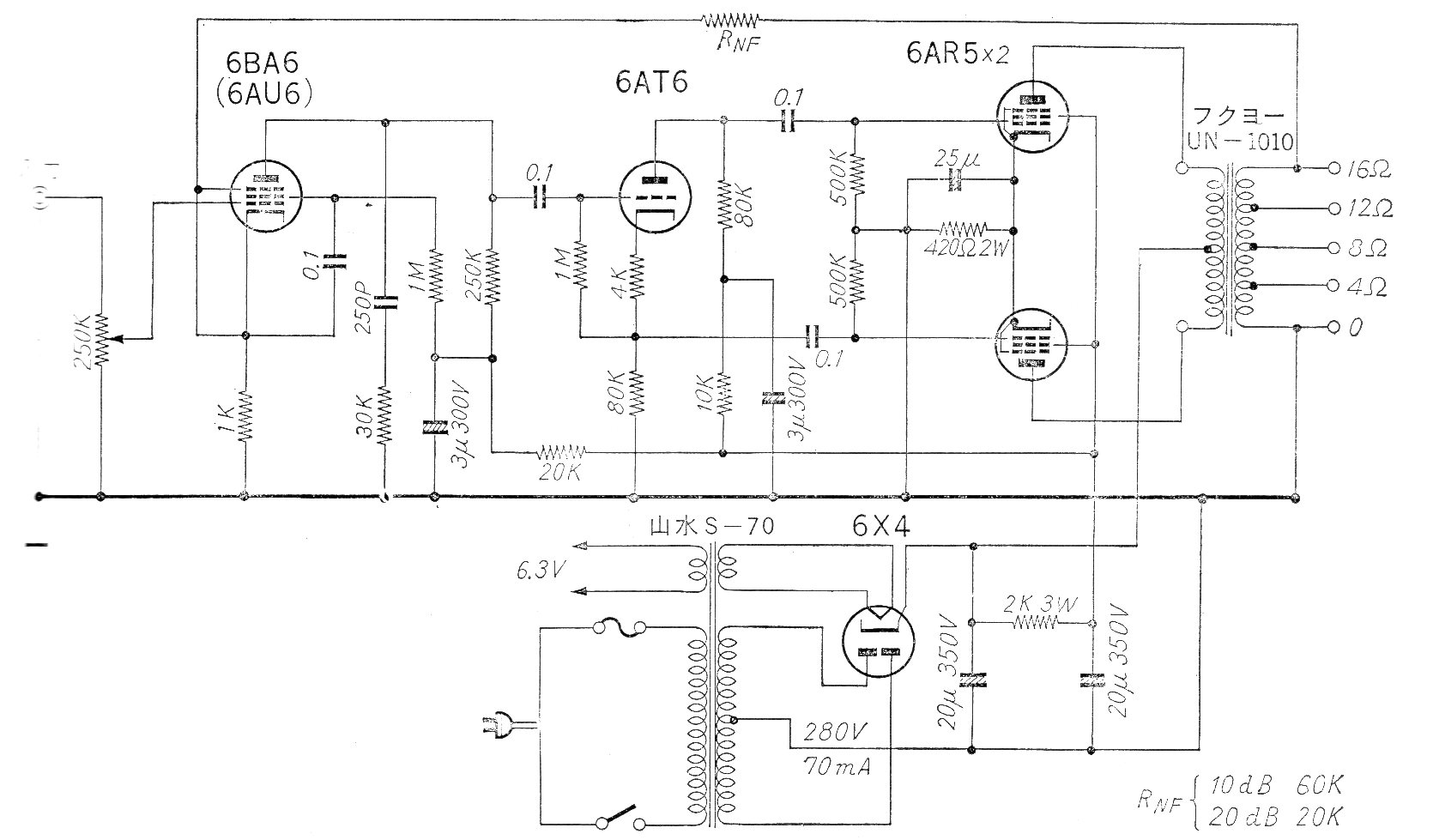
Este amplificador de alta calidad con 5 W de potencia utilizando las válvulas 6AR5PP fue obtenido en una revista japonesa de los años 60. El circuito utiliza dos válvulas en push-pull excitadas por una 6AT6 sin transformador controlador. El circuito incluye la fuente de alimentación.




