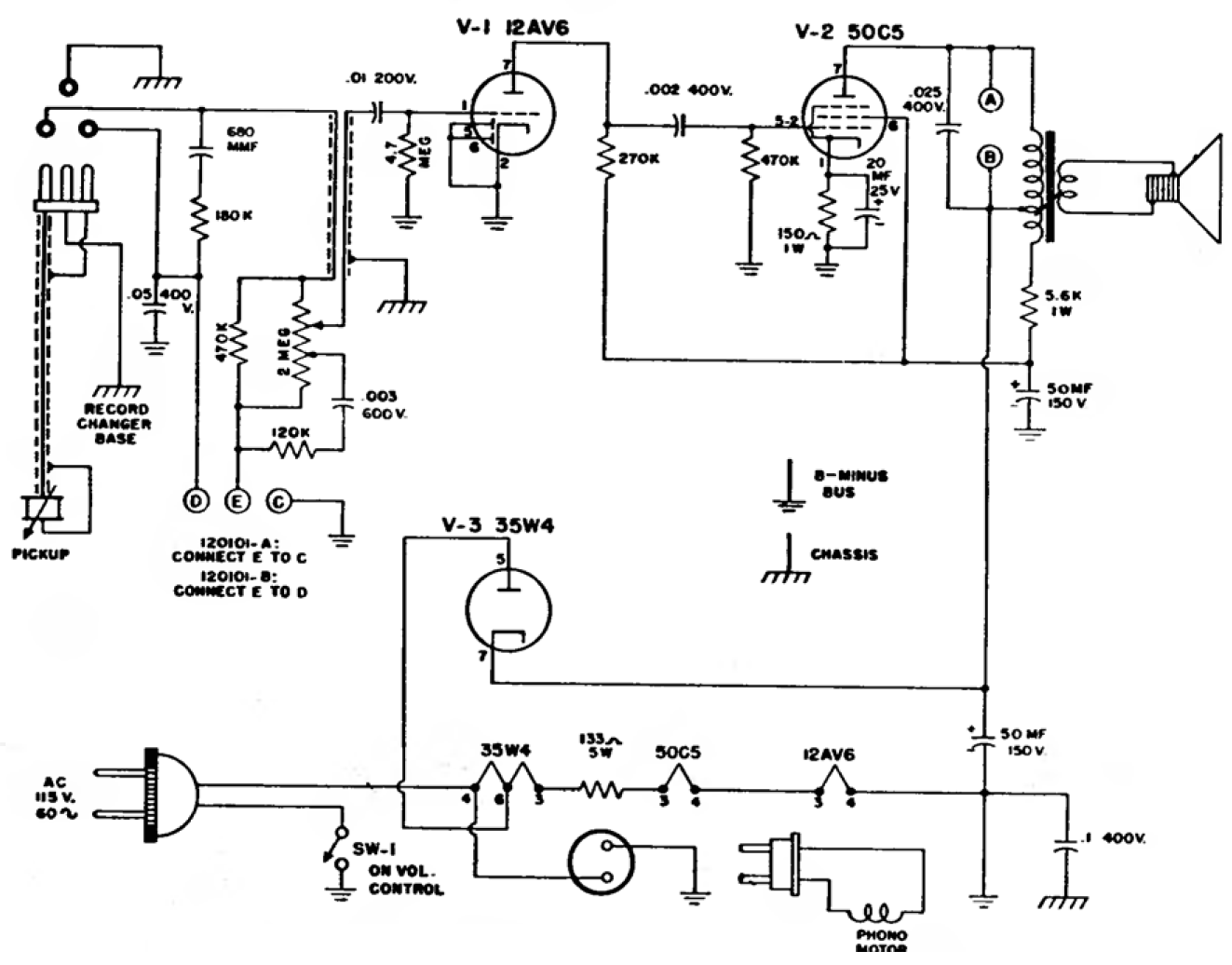
Este pequeño amplificador de 3 válvulas se encontraba en pequeños tocadiscos de la época. El circuito no tenía transformador de fuerza y los filamentos de las válvulas estaban conectados en serie.
Podemos mostrar cómo funciona un amplificador operacional montando un simple circuito con el 741....
El circuito presentado en la figura 1 puede controlar la velocidad de un motor conectado a un...
El circuito de la figura 1 hace una lámpara de 6 o 12 V con corriente de hasta 500 mA parpadeando a...