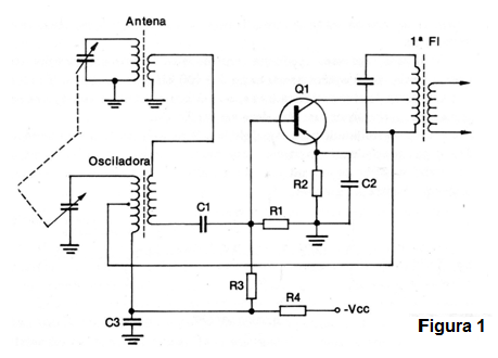
En la figura 1 tenemos un circuito mezclador como el encontrado en radios transistorizados para ondas medias y cortas, por lo tanto AM.

Este circuito se caracteriza por la presencia de tres circuitos sintonizados, es decir, tres bobinas que una vez desalineadas pueden traer problemas de funcionamiento al receptor.
Una bobina es la de antena, enrollada en un bastón de ferrita, como muestra la figura 2, las otras dos son la osciladora de núcleo rojo para la banda de ondas medias y la primera FI de núcleo amarillo, como ya vimos.

Varios problemas pueden ocurrir con este paso. Analizamos los principales:
Si la radio presenta una pequeña sensibilidad sólo para las estaciones del extremo inferior de la escala (alrededor de 540 kHz), el problema puede estar en el desajuste de la bobina roja (osciladora) o bien en el propio transistor de esta etapa.
Si la radio presenta una pequeña sensibilidad en el extremo superior de la banda, es decir, en las frecuencias alrededor de 1 600 kHz, se deben verificar los transistores de la etapa mezcladora y, si la radio tiene etapa convertidora o osciladora, el transistor también debe ser verificado.
Otra posibilidad para este defecto está en el propio núcleo de la bobina de antena, que puede estar partida. Una caída de la radio puede llevar el bastón de ferrita a partir del interior del envoltorio de cartón de la bobina, como se muestra en la figura 3.

Con la bobina partida tenemos una desviación del comportamiento, que lleva a la pérdida de sensibilidad en el extremo superior de la banda.
Si el bastón de ferrita está bien, así como el transistor, la última posibilidad está en el propio ajuste del trimmer de antena junto a la variable.
Este trimmer se muestra en la figura 4, debiendo ser ajustado para obtener máximo rendimiento en el extremo superior de la banda.

Si en el extremo superior de la banda simplemente no hay señal, el capacitor conectado al emisor de la etapa mezcladora debe ser verificado, pues puede estar abierto.
De nuevo deben verificarse los circuitos sintonizados, es decir, el trimmer de antena y también las propias bobinas de FI.
Si el capacitor variable es del tipo metálico con separación a aire, se puede tener la manifestación del problema cuando las placas se apoyan unas en otras, por estar dobladas o amasadas. Esto se debe comprobar.
Un problema interesante que ocurre por deficiencia en este paso es la captación de una única estación en toda la banda. Cuando esto ocurre es porque el oscilador no está funcionando, debiendo ser verificadas las continuidades de las bobinas, los capacitores y el estado del propio transistor.
Finalmente tenemos el no funcionamiento de la etapa, que puede ser debido a problemas con todos los componentes, los cuales deben ser verificados.
Este artículo forma parte de un libro que el lector puede bajar gratuitamente en este sitio (El Básico de la Reparación). En esta sección los artículos se separan por tipos de defectos.
Los defectos abordados se refieren a los circuitos transistorizados de radios, amplificadores más comunes, habiendo pequeñas variaciones de modelos para modelos. En el principio de funcionamiento, sin embargo, todos los circuitos son similares cuando se analizan.



